我校三个项目获2021年党史进校园系列活动典型案例奖项
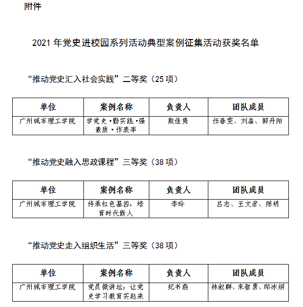
本网讯(记者 王梦雅 邹春梅)6月22日,学校收到省委教育工委《关于公布党史进校园系列活动典型案例征集活动结果的通知》。在获奖名单中,我校《学党史·勤实践·强素质·作表率》(负责人:殷佳隽,团队成员:任春雯、刘淼、郭丹阳)获得“推动党史汇入社会实践”类二等奖;《传承红色基因,培育时代新人》(负责人:李玲,团队成员:吕志、王文彦、陈明)获得“推动党史融入思政课程”类三等奖;《党员微讲坛:让党史学习教育实起来》(负责人:纪书燕,团队成员:林叙群、朱智勇、邱冰妍)获得“推动党史走入组织生活”类三等奖。

获奖名单
《学党史·勤实践·强素质·作表率》以“守护春苗”大学生假期陪伴成长志愿服务为例,通过讲述我校学子暑假期间以音乐舞蹈、绘画创作、电影鉴赏等方式陪伴儿童快乐成长,让党史“看得到”、“听得到”、“摸得到”、“做得到”,传承红色基因、赓续红色血脉的同时,进一步学习党的光辉历程和奋斗精神,汲取奋进力量的生动事例,展现了我校青年学子将党史进校园与社会实践教育结合,扎扎实实为群众办实事的良好风貌。
《传承红色基因,培育时代新人》以《形势与政策》课程为试点,切实把党史学习教育融入立德树人全过程。抓好思政课堂主阵地,把党史学习教育和立德树人有机结合,激励教育青年大学生响应时代号召,自觉把爱国之情、报国之志融入全面建成社会主义现代化强国的实践中,努力成为担当民族复兴大任的时代新人。
《党员微讲坛:让党史学习教育实起来》以学院固有的党员微讲坛项目与新拓展的党史主题系列微讲坛为案例,介绍了学院通过把个人党史学习与主讲交流相结合,凝练形成了“多个主题:让党史学习教育系统化”“固定时间:让党史学习教育常态化 ”“全员参与:让党史学习教育普及化”“交流考试:让党史学习教育深入化”等典型做法,营造了浓厚的学习教育氛围,取得了良好的成效,让党史学习教育落实落细落地。

